Przejdź do treści
Strona Główna
Aktualności
Ogłoszenia
Ogólne
Sprawozdanie z działalności
Zgłoś interwencję
Twój dzielnicowy
Zabrze Północ
Zabrze Południe
Kontakt
Strona Główna
Aktualności
Ogłoszenia
Ogólne
Sprawozdanie z działalności
Zgłoś interwencję
Twój dzielnicowy
Zabrze Północ
Zabrze Południe
Kontakt
Galeria
Postępowanie w sprawach o wykroczenia – informacje
O nas
Historia Straży Miejskiej
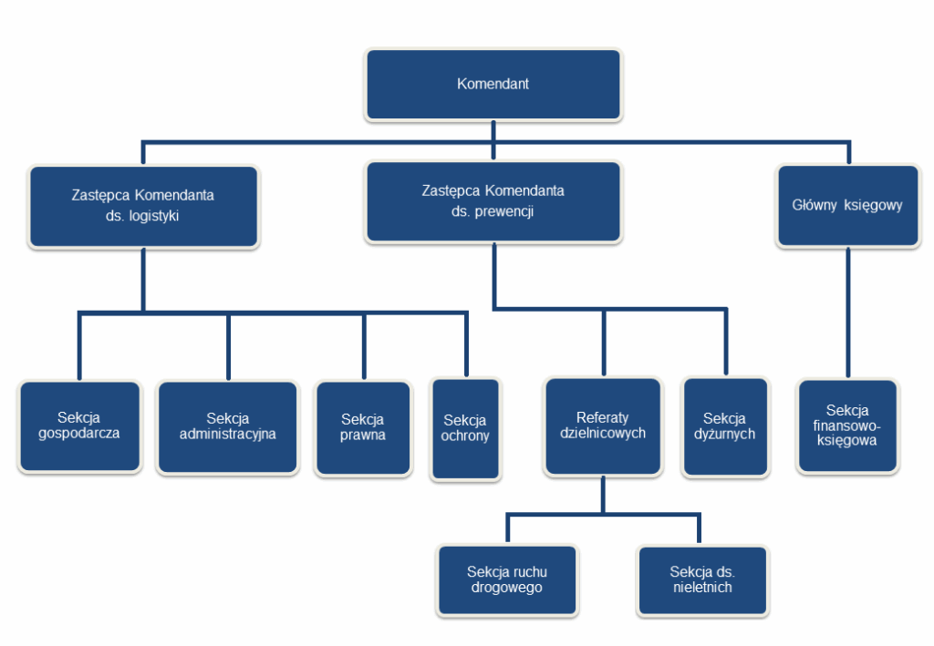
Schemat organizacyjny
Podziękowania
Pliki do pobrania
Galeria
Postępowanie w sprawach o wykroczenia – informacje
O nas
Historia Straży Miejskiej
Schemat organizacyjny
Podziękowania
Pliki do pobrania
Schemat organizacyjny
admin
3 stycznia, 2023
10:26